お問い合わせ
文字サイズ
ホーム
回覧
年間行事
役員紹介
公民館活動
リンク
ホーム
回覧
年間行事
役員紹介
公民館活動
リンク
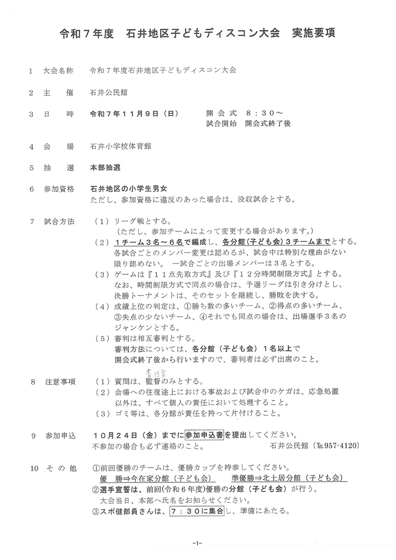
2025年11月09日(日)「石井地区子どもディスコン大会」のご案内
石井地区子どもディスコン大会
石井地区子どもディスコン大会
運営委員 募集中
メニュー
ホーム
回覧
年間行事
役員紹介
公民館活動
リンク
交通アクセス
↑